Tulips Chen
设为首页
加入收藏
网站地图
网站首页
建筑问答
造价动态
建筑资讯
专业资料
专家分析
建材行情
造价指标
政策法规
建筑私活
热门搜索:
工程造价管理
工程量计算式
造价
福州
定额
公式
当前位置:
建筑资讯网
>
造价动态
>
全国性
>
[广东]绿色建筑工程咨询、设计及施工图审查收费
时间:
2014-04-18 12:14
来源:
作者:
点击:
次
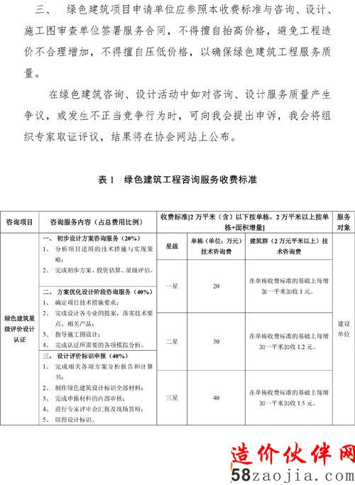
《绿色建筑工程咨询、设计及施工图审查收费标准(试行)》发布通知
粤建节协〔2013〕09号
各有关单位:
为规范会员单位绿色建筑工程咨询、设计及施工图审查收费行为,促进绿色建筑工程设计与咨询行业健康规范发展,在省住房和城乡建设厅指导下,广东省建筑节能协会组织专家研究论证,并征求物价部门的意见,制定了《绿色建筑工程咨询、设计及施工图审查收费标准(试行)》,经理事长办公(扩大)会议讨论通过,现予以发布,请参照执行。
广东省建筑节能协会
二0一三年六月二十八日
预留gg3
打印
分享微信
相关内容
2020“售楼处的春天”——广东肇
关于印发《2018年福建省建设工程
[广东]广东省住房和城乡建设厅关
[江苏]江苏省住房和城乡建设厅关
[山东]山东省召开《建设工程造价
[湖南]湖南发布《湖南省建设工程
[湖南]《湖南省城市地下综合管廊
[广东]广东省住房和城乡建设厅关
信息展播台
热门排行
[天津]天津市2018年三季度人工费计价及
[湛江]关于调整我市建设工程定额人工单
[天津市]天津市人工费计价及规费基数调
[广东]2014年第二季度定额动态人工单价
[浙江]《居住建筑节能设计标准(修订)
问题答疑
·
建筑资讯网
·
会员服务
·
联系我们
·
广告服务
·
申请链接
·
专家团队
·
造价QQ群
·
部分内容收集于互联网如有侵犯您的权利请联系我们及时删除
建筑资讯网
ICP备案号:
闽ICP备12001983号-6
闽公网安备 35012102000490号