Tulips Chen
设为首页
加入收藏
网站地图
网站首页
建筑问答
造价动态
建筑资讯
专业资料
专家分析
建材行情
造价指标
政策法规
建筑私活
热门搜索:
工程造价管理
工程量计算式
造价
福州
定额
公式
当前位置:
建筑资讯网
>
造价动态
>
全国性
>
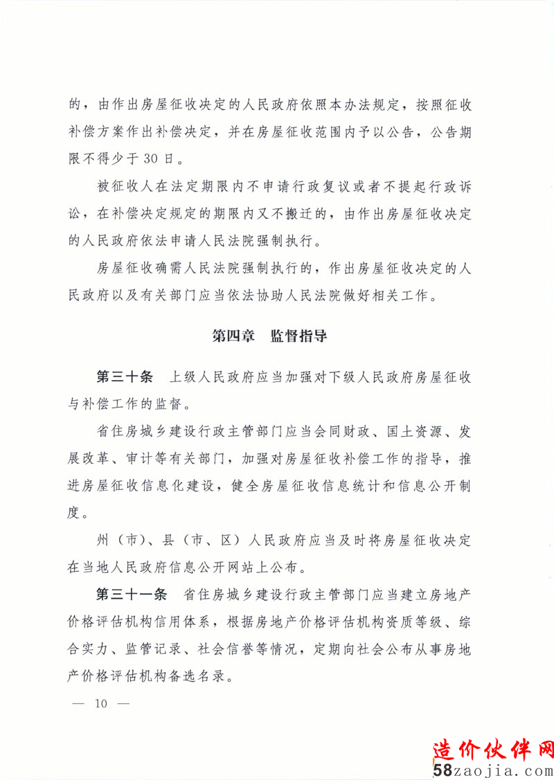
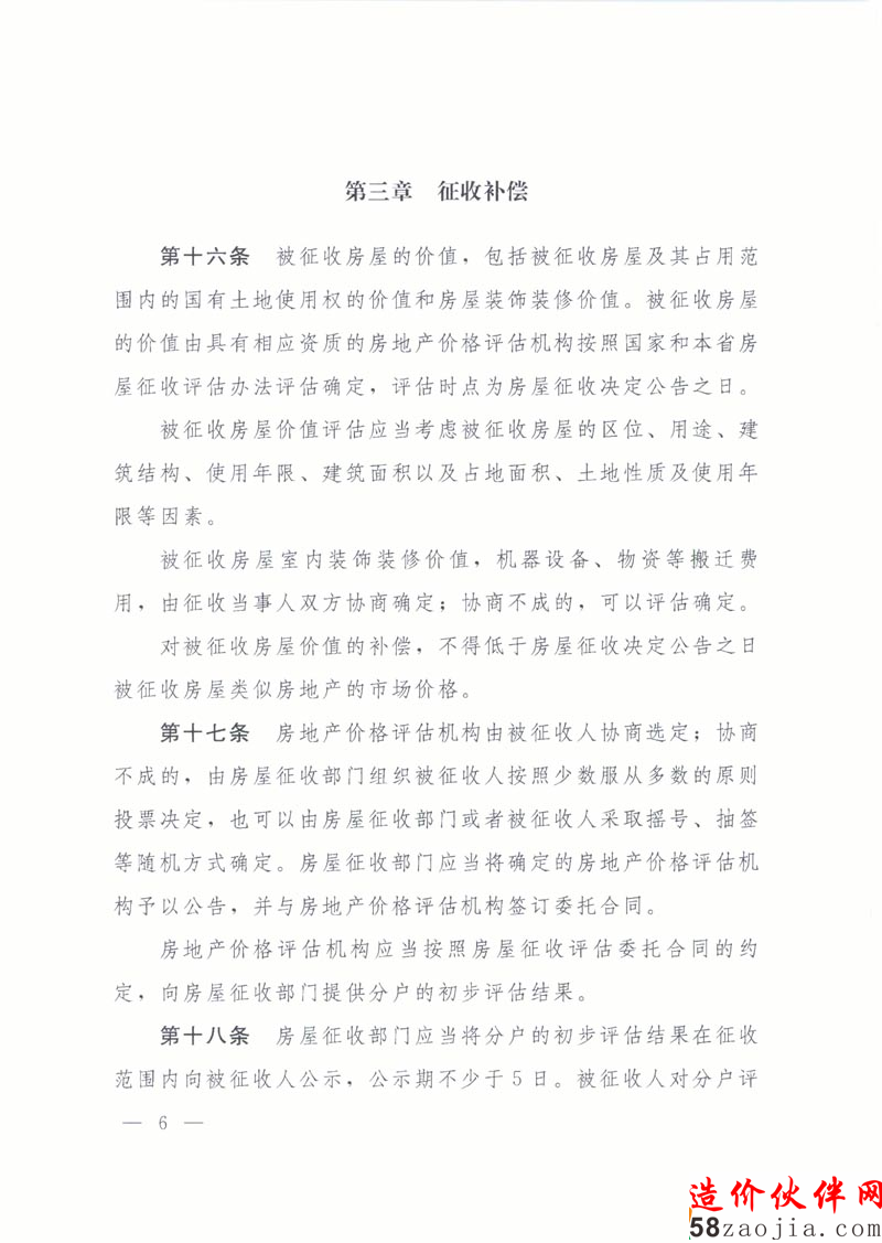
[云南]省政府第195号令《云南省国有土地上房屋征收与补偿办法》
时间:
2015-03-14 20:23
来源:
作者:
点击:
次
预留gg3
打印
分享微信
相关内容
10月全国土地市场成交均价环比降
云南省通报表彰2017年度积极推动
云南省开展2017年造价工程师限期
云南省开展工程造价咨询企业执业
云南省违法建筑处置规定
[四川]省住房和城乡建设厅转发《
[云南]关于促进全省经济平稳健康
[四川]魏宏主持召开省政府与省级
信息展播台
热门排行
[天津]天津市2018年三季度人工费计价及
[湛江]关于调整我市建设工程定额人工单
[天津市]天津市人工费计价及规费基数调
[广东]2014年第二季度定额动态人工单价
[浙江]《居住建筑节能设计标准(修订)
问题答疑
·
建筑资讯网
·
会员服务
·
联系我们
·
广告服务
·
申请链接
·
专家团队
·
造价QQ群
·
部分内容收集于互联网如有侵犯您的权利请联系我们及时删除
建筑资讯网
ICP备案号:
闽ICP备12001983号-6
闽公网安备 35012102000490号