时间:2017-05-23 23:52来源: 作者:佚名 点击:次
住房城乡建设部办公厅关于印发建筑工地施工扬尘专项治理工作方案的通知
各省、自治区住房城乡建设厅,直辖市城市管理、建设及有关部门,新疆生产建设兵团建设局:
为推进城市生态文明建设,有效治理建筑工地施工扬尘,改善城市空气质量和人居环境,根据全国住房城乡建设工作会议精神,我部决定开展为期1年的建筑工地施工扬尘专项治理。现将《建筑工地施工扬尘专项治理工作方案》印发给你们,请遵照执行。
中华人民共和国住房和城乡建设部办公厅
2017年3月13日
(此件主动公开)

建筑工地施工扬尘专项治理工作方案
为进一步改善城市空气质量和人居环境,提高城市管理水平,我部决定2017年在全国开展建筑工地施工扬尘专项治理(以下简称施工扬尘治理),现制定如下工作方案:
一、工作目标
通过开展施工扬尘治理,严肃查处相关违法违规行为,有效解决房屋建筑、市政基础设施建设及建筑物拆除工地施工扬尘突出问题,提高建筑施工标准化水平;建立施工扬尘治理长效机制,提高城市管理能力和水平,有效遏制施工扬尘对城市空气质量的影响。
二、主要工作
各级城市管理或住房城乡建设主管部门要会同相关部门,按照“预防为主,综合治理”原则,根据职责分工,结合当地实际,采取切实有效措施,完善监督管理机制,做好施工扬尘治理工作。
(一)监督建筑工程各方主体主要责任落实情况。
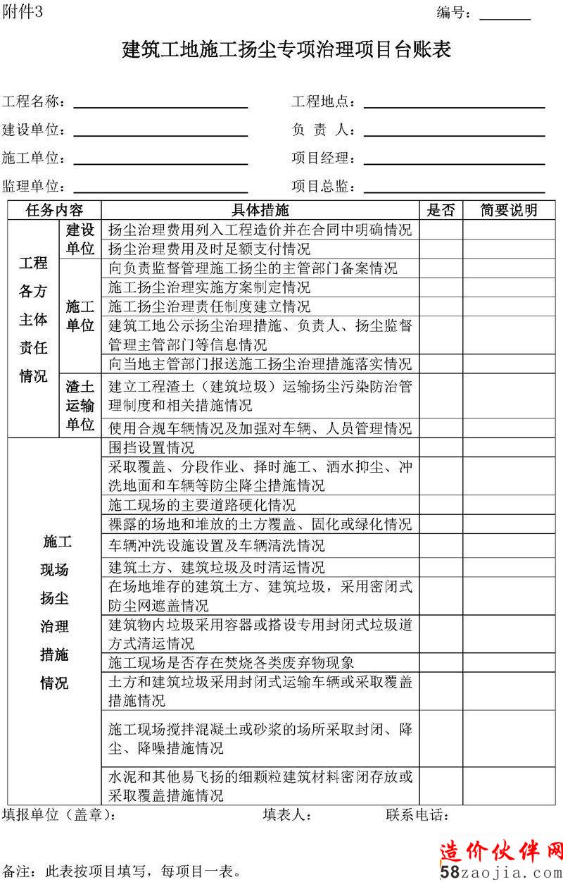
1、建设单位的主要责任。建设单位对施工扬尘治理负总责,应当将施工扬尘治理的费用列入,在工程承包合同中明确相关内容,并及时足额支付。
2、施工单位的主要责任。施工单位应当建立施工扬尘治理责任制,针对工程项目特点制定具体的施工扬尘治理实施方案,并严格实施。施工单位应当在建筑工地公示施工扬尘治理措施、责任人、主管部门等信息,并及时向当地主管部门报送施工扬尘治理措施落实情况。
3、渣土运输单位的主要责任。渣土运输单位应当建立工程渣土(建筑垃圾)运输扬尘污染防治管理制度和相关措施,使用合规车辆,加强对渣土运输车辆、人员管理。
(二)监督施工现场扬尘治理措施落实情况。
1、施工场地。施工单位应当在建筑工地设置围挡,并采取覆盖、分段作业、择时施工、洒水抑尘、冲洗地面和车辆等有效防尘降尘措施。施工现场的主要道路要进行硬化处理。裸露的场地和堆放的土方应采取覆盖、固化或绿化等防尘措施。施工现场出口处应设置车辆冲洗设施,对驶出的车辆进行清洗。
2、施工废弃物。建筑土方、建筑垃圾应当及时清运;在场地内堆存的,应当采用密闭式防尘网遮盖。建筑物内垃圾应采用容器或搭设专用封闭式垃圾道的方式清运,严禁凌空抛掷。施工现场严禁焚烧各类废弃物。土方和建筑垃圾的运输必须采用封闭式运输车辆或采取覆盖措施。
3、施工物料。在规定区域内的施工现场应使用预拌制混凝土及。采用现场搅拌混凝土或砂浆的场所应采取封闭、降尘、降噪措施。水泥和其他易飞扬的细颗粒建筑材料应密闭存放或采取覆盖等措施。
(三)监督其他扬尘治理措施落实情况。
1、建筑物或者构筑物拆除。拆除建筑物或者构筑物时,应采用隔离、洒水等降噪、降尘措施,并及时清理废弃物。
2、市政道路施工。当市政道路施工进行铣刨、切割等作业时,应采取有效的防扬尘措施。灰土和无机料应采用预拌进场,碾压过程中应洒水降尘。
3、空置建设用地。暂时不能开工的建设用地,建设单位应当对裸露地面进行覆盖;超过3个月的,应当进行绿化、铺装或者遮盖。
三、时间安排
(一)部署阶段(4月10日前)。各省、自治区住房城乡建设厅、直辖市城市管理、建设及有关部门、新疆生产建设兵团建设局要根据实际,对本地区施工扬尘治理工作进行安排部署。各市、县主管部门要制定切实可行的工作方案,对各类建筑工地进行深入细致的排查摸底,建立各类建筑工地项目清单(见附件2)、台账(见附件3),确保全覆盖、无遗漏。
(二)实施阶段(4月11日至11月30日)。要认真按照本方案要求,结合文明工地创建工作,全面开展施工扬尘治理,建立健全信息报送制度,并于每月底前向我部报送工作进展情况(见附件1)。我部将抽取重点地区进行实地督查,督促地方完善治理措施,强化日常执法监管,加强制度建设,推进全国施工扬尘治理工作。
(三)总结阶段(12月1日至12月31日)。要认真总结施工扬尘治理的经验、成效,并及时向我部报送。在此基础上,我部将对治理工作成效显著的地区和单位进行通报表扬,并对好的经验和做法进行总结推广。
四、有关要求
(一)加强组织领导。各级城市管理或住房城乡建设主管部门要站在推进生态文明建设的高度,充分认识施工扬尘治理的重要性和迫切性,统筹部署,认真组织实施,切实将工作落到实处。
(二)强化监管执法。要综合运用日常巡查、随机抽查和远程监控等手段,加强监管,严格执法。畅通举报渠道,通过数字城管、热线电话、微信公众平台、手机APP等多种方式受理施工扬尘方面的群众举报。对违反有关法律、法规和国家标准的企业,严肃查处,并记入诚信信息系统。对工作落实不力、治理效果不明显的单位,视其情节和后果,由上级主管部门依法依规追究相应责任。
(三)做好重污染天气应急应对工作。要根据本地实际情况制定重污染天气应急应对预案,制定不同预警级别的相应扬尘控制措施,编制工地停工清单,细化任务,责任到人,做到可量化、可考核、可追责。根据当地政府发布的空气污染预警级别,及时启动应急应对预案,并进行督导检查。
(四)健全长效机制。要逐步建立执法联动机制,保证监管工作的常态化,将施工扬尘治理作为日常工作,常抓不懈,继续巩固治理成果。
(五)开展宣传工作。要积极开展宣传工作,通过各类新闻媒体,及时宣传报道施工扬尘治理先进典型和经验,公开曝光反面典型,充分发挥舆论监督作用,调动社会公众参与施工扬尘治理的积极性,营造良好的舆论氛围。
附件:1、建筑工地施工扬尘专项治理工作进展情况统计表
2、建筑工地施工扬尘专项治理项目清单表
3、建筑工地施工扬尘专项治理项目台账表



预留gg3
相关内容
闽公网安备 35012102000490号