Tulips Chen
设为首页
加入收藏
网站地图
网站首页
建筑问答
造价动态
建筑资讯
专业资料
专家分析
建材行情
造价指标
政策法规
建筑私活
热门搜索:
工程造价管理
工程量计算式
造价
福州
定额
公式
当前位置:
建筑资讯网
>
建筑资讯
>
设计
>
[广东]关于营业税改征增值税后调整广东省建设工程计价依据的通知
时间:
2016-05-04 07:24
来源:
作者:
点击:
次
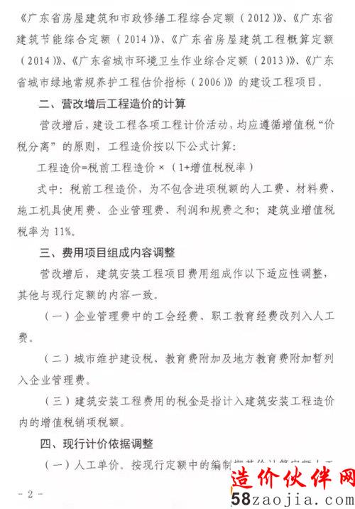
4月25日,省住房和城乡建设厅发布关于营业税改征增值税后调整广东省建设工程计价依据的通知,通知具体内容如下图文件所示:
打印
相关内容
信息展播台
热门排行
泰国清莱安纳塔拉金三角度假村 环抱天
巴厘岛绿色竹屋度假村设计
成都“新名片”之环球中心天堂洲际大饭
共议行业热点、享年度荣耀 CIID哈尔滨
独家开创之安吉溪龙茶谷“野奢帐篷”度
问题答疑
·
建筑资讯网
·
会员服务
·
联系我们
·
广告服务
·
申请链接
·
专家团队
·
造价QQ群
·
部分内容收集于互联网如有侵犯您的权利请联系我们及时删除
建筑资讯网
ICP备案号:
闽ICP备12001983号-6