时间:2016-01-19 14:32来源: 作者: 点击:次

住房城乡建设部拟推荐2016年度国家科学技术奖候选项目公示
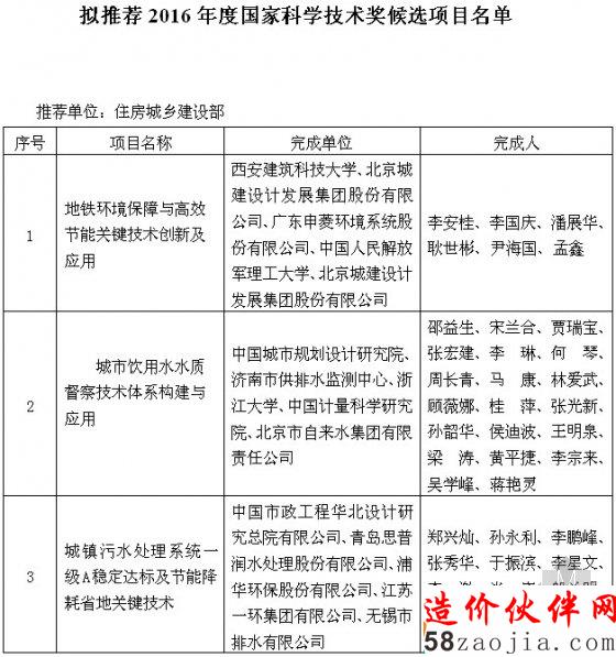
按照国家奖励办要求,现将我部拟推荐2016年度国家科学技术奖候选项目名单及相关信息进行公示,公示截止日期为2016年1月25日。
任何单位或个人如对公示项目持有异议,均可在公示期内以书面形式实名向我部建筑节能与科技司或华夏奖励办提出,并提供必要的证明材料。
联系人:
建筑节能与科技司牛立平010-58933282
华夏奖励办 辛萍 010-88083350
中华人民共和国住房和城乡建设部建筑节能与科技司
2016年1月15日
