时间:2016-03-14 09:06来源: 作者: 点击:次

公示结果为不同意有8家,分别为舜元建设(集团)有限公司、中铁十一局集团第五工程有限公司、冠鲁建设股份有限公司、中建八局第一建设有限公司、百盛联合建设集团有限公司、安徽鲁班建设投资集团有限公司、湖南省沙坪建筑有限公司、中国能源建设集团广东火电工程有限公司。原因主要集中在三个方面:1)行业设计甲级不予认定;2)企业业绩不予认定;3)技术负责人等人员的业绩不予认定等。

同时,2016年1月16日,住房城乡建设部公布了《关于核准2016年度第一批建设工程企业资质资格名单的公告》(中华人民共和国住房和城乡建设部公告第1029号),《公告》让全国新增6项特级资质,其中舜杰建设(集团)有限公司、安徽三建工程有限公司为新申请,即由一级资质成功晋级为建筑工程施工总承包特级资质,中铁十一局集团有限公司、中铁十四局集团有限公司、中铁二十一局集团有限公司、中铁二十二局集团有限公司为增项,中铁十一局、中铁二十一局和中铁二十二局成为铁路工程、建筑工程双特级资质企业,中铁十四局集团有限公司成为全国第三家、中铁建系统首家三特级资质企业,特级资质覆盖铁路工程、建筑工程和市政公用工程。
全国特级资质申请在加速
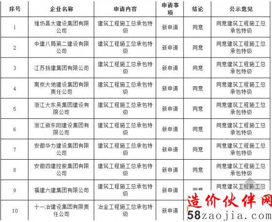
据统计,截止2015年12月31日,全国特级资质企业数量为333家,368个特级资质项,其中原264家特级资质在复评中有258家通过,2012-2014三年内共有40家企业升特成功,2015年全国有35家企业成功问鼎特级。2016年不到3个月就有20余家企业申请特级,并有13家公示通过,2家新申请得到公告,4家成功新增特级资质项。
我们不难得出,目前全国各类建筑企业申请特级资质的热情依然十分高涨,呈现出加速的趋势,建筑市场中将面对着更多的特级资质企业、双特级资质企业乃至于三特级企业的竞争。
为何特级资质申请在加速?
众所周知,我国建筑市场目前实行的是准入制,拥有资质的企业才能在市场中取得经营资格,越高等级的资质自然是企业强大实力的重要象征。
经过我们进一步观察与分析,我们认为目前特级资质申请数量呈现出加速的原因,具体可以分成如下几种情况。
第一、原一级资质企业业务发展的需要。一级资质业务承接工程范围是有限制的,较大项目不具有承接资质,取得特级资质以后,业务范围可以进一步得到扩张,这类一般为民营企业、地方国企为主。资质类别主要集中在建筑工程、市政公用、公路工程等市场程度高的行业。
第二、业务战略突围的需要。这类企业以铁路工程、冶金工程等为主营业务的中央企业,原先主业在经历行业高峰发展期后,产能严重过剩,纷纷向建筑工程、市场公用和公路工程等市场程度高的行业战略突围,消化过剩的产能和人力,求得生存和发展机会。
目前中国中铁股份有限公司、中国铁建股份有限公司、中国冶金科工股份有限公司等大型央企的下属二级单位双特级已经成了标准配制。而像中国建筑股份有限公司、中国交通建设股份有限公司、中国能源建设集团有限公司、中国电力建设集团有限公司等二级单位的双特级企业并不多见。
通过这一点,我们也可以看到:吃政策饭的行业和企业,风险其实是最大,从业务结构分析,中电建、中能建经营还是有较大的风险存在,企业需要居安思危,分析与研究行业发展趋势,早日谋划布局。
第三、国家政策的强力引导。2015年10月9日,住房和城乡建设部颁布《住房城乡建设部关于建筑业企业资质管理有关问题的通知》(建市[2015]154号),有两条 政策对特级资质申请,有重大影响。
一、取消《施工总承包企业特级资质标准》(建市[2007]72号)中关于国家级工法、专利、国家级科技进步奖项、工程建设国家或行业标准等考核指标要求。对于申请施工总承包特级资质的企业,不再考核上述指标。
二、取消《建筑业企业资质标准》(建市[2014]159号)中建筑工程施工总承包一级资质企业可承担单项合同额3000万元以上建筑工程的限制。取消《建筑业企业资质管理规定和资质标准实施意见》(建市[2015]20号)特级资质企业限承担施工单项合同额6000万元以上建筑工程的限制以及《施工总承包企业特级资质标准》(建市[2007]72号)特级资质企业限承担施工单项合同额3000万元以上房屋建筑工程的限制。
第一条是为特级资质申请松了绑,减少了申请的难度;第二条是扩大了特级资质企业经营范围。这两条大大促进一级资质施工总承包企业纷纷冲击特级资质的信心与决心。
市场竞争将进一步加剧与分化
2015年下半年,住建部为何要颁布《住房城乡建设部关于建筑业企业资质管理有关问题的通知》(建市[2015]154号),给特级资质申请松绑并扩大特级资质企业承揽工程的限制?一是响应中央、国务院各类重要文件提出的“发挥市场在资源配置中的决定性作用”的要求;二是建筑市场不断萎缩,原有划定的市场范围,已经不能满足特级、一级等大企业生存与发展需要。
从目前执行情况看,市场中申请特级资质的企业数量在加速增多,可以预见的是不久将来全国特级资质企业会更多。这样会导致市场竞争加剧,并助推两极分化的形成。
一、全国中小型建筑施工总承包企业(二级、三级)将会更多的面向特级资质企业的直接竞争,同时伴随着《关于推动建筑市场统一开放的若干规定》的落地执行,建筑业地方保护壁垒将逐渐被打破,二、三级施工企业总承包企业赖以生存的地方保护将消失殆尽后,小型施工总承包企业将面临更大的竞争与生存压力。
二、伴随中铁建、中铁工和中冶科工等大型央企战略突围,建筑工程、市政公用、公路工程等细分领域也将面临更大竞争。
三、建筑业的发展必然会迎来两极分化的市场,一部分企业向超大型方向发展,涉猎范围广,实现规模效应;而另一部分企业,受限于自身实力和资源,审时度势、定位准确,在某一方面做强,走专业化发展路线。
中国建筑业已经发展到关键的十字路口,接下来如何发展?向什么方向发展?这是摆在所有建筑企业面前,尤其是中小型建筑施工总承包企业需要回答的问题。